注冊消防檢測維保公司具備哪些條件
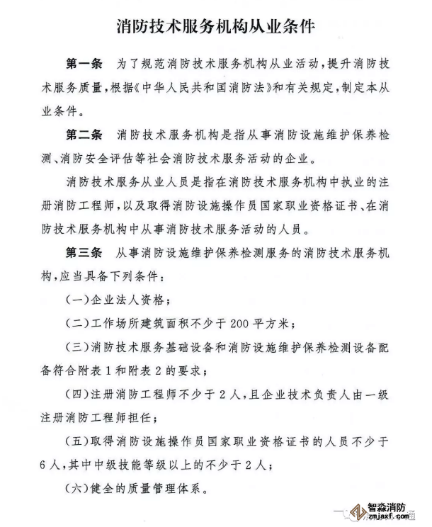
據應急管理部[2019]88號文件《消防技術服務機構從業條件》,從事消防設施維護保養檢測服務的消防技術服務機構,應當具備下列條件:
(一)企業法人資格;
(二)工作場所建筑面積不少于200平方米;
(三)消防技術服務基礎設備和消防設施維護保養檢測設備配備符合附表1和附表2的要求;
(四)注冊消防工程師不少于2人,且企業技術負責人由一級注冊消防工程師擔任;
(五)取得消防設施操作員國家職業資格證書的人員不少于6人,其中中級技能等級以上的不少于2人;
(六)健全的質量管理體系。










海灣消防安全有限公司主營:GST海灣消防報警設備銷售,消防工程施工改造,氣體滅火、電氣/漏電火災、消防水系統施工安裝,售后維修保養,檢測,調試,海灣消防網站:http://www.myxcl.org.cn/;海灣消防服務熱線:4006-598-119
本頁關鍵詞:
技術資料更多 >>


蘇公網安備32058102002148號