7.1一般規定
7.1.1滅火器配置的設計與計算應按計算單元進行。滅火器最小需配滅火級別和最少需配數量的計算值應進位取整。
7.1.2每個滅火器設置點實配滅火器的滅火級別和數量不得小于最小需配滅火級別和數量的計算值。
7.1.3火器設置點的位置和數量應根據滅火器的最大保護距離確定,并應保證最不利點至少在1具滅火器的保護范圍內。
7.2計算單元
7.2.1滅火器配置設計的計算單元應按下列規定劃分:
1當一個樓層或一個水平防火分區內各場所的危險等級和火災種類相同時,可將其作為一個計算單元。
2當一個樓層或一個水平防火分區內各場所的危險等級和火災種類不相同時,應將其分別作為不同的計算單元。
3同一計算單元不得跨越防火分區和樓層。
7.2.2計算單元保護面積的確定應符合下列規定:
1建筑物應按其建筑面積確定;
2可燃物露天堆場,甲、乙、丙類液體儲罐區,可燃氣體儲罐區應按堆垛、儲罐的占地面積確定。
7.3配置設計計算
7.3.1計算單元的最小需配滅火級別應按下式計算:

式中:
Q-計算單元中每個滅火器設置點的最小滅火級別(A或B);
S-計算單元的保護面積(㎡);
U-A類或B類火災場所單位滅火級別最大保護面積(㎡/A或㎡/B);
K-修正系數;
7.3.2修正系數應按表7.3.2的規定取值。
表7.3.2修正系數
7.3.3歌舞娛樂放映游藝場所、網吧、商場、寺廟以及地下場所等的計算單元的最小需配滅火級別應按下式計算:
7.3.4計算單元中每個滅火器設置點的最小需配滅火級別應按下式計算:
式中:
Qe-計算單元中每個滅火器設置點的最小滅火級別(A或B);
N-計算單元中的滅火器設置點數(個)。
7.3.5滅火器配置的設計計算可按下述程序進行:
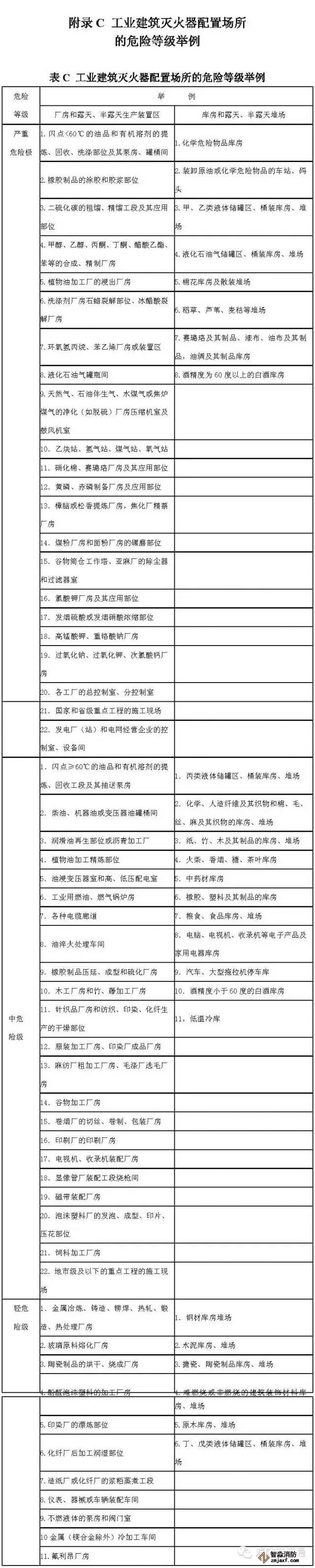
1 確定各滅火器配置場所的火災種類和危險等級;
2 劃分計算單元,計算各計算單元的保護面積;
3 計算各計算單元的最小需配滅火級別;
4 確定各計算單元中的滅火器設置點的位置和數量;
5 計算每個滅火器設置點的最小需配滅火級別;
6 確定每個設置點滅火器的類型、規格與數量;
7 確定每具滅火器的設置方式和要求;
8 在工程設計圖上用滅火器圖例和文字標明滅火器的型號、數量與設置位置。